【佳学基因检测】一个真实案例说明肝癌靶向药物需要基因检测
肝癌患者的基因检测在指导靶向和免疫正确治疗方面具有不可或缺的作用,特别是对于晚期后线治疗的患者而言,这一手段显得尤为重要。
目前,肝癌的治疗主要依赖于抗血管生成靶向治疗和免疫治疗策略,然而患者的治疗效果因个体差异而显著不同。根据贼新的NCCN肝癌临床实践指南,基因检测被推荐作为肝癌系统性治疗的重要工具。例如,检测到RET基因融合可以指导选择塞普替尼靶向治疗,NTRK基因融合则适合选择拉罗替尼或恩曲替尼靶向治疗,而MSI-H/dMMR则提示可以选择多斯塔利单抗进行免疫治疗。此外,检测到TMB-H可以指导选择纳武利尤单抗与伊匹木单抗的联合治疗方案,无论患者处于一线治疗还是后线治疗阶段,这些治疗选择都具有重要意义。

图1 摘自新版《NCCN肝癌临床诊疗实践指南》
复旦大学附属肿瘤医院的研究通过NGS多基因检测,在98.6%的肝癌患者中检出基因体细胞突变,为肝癌患者的治疗和预后管理提供着希望。
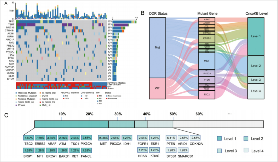
根据肝癌基因解码所提供的信息,常见的肝癌关键基因突变包括:
TP53 (55%)
TERT (37%)
MUC16 (29%)
CTNNB1 (27%)
AXIN1 (14%)
IGFN1 (14%)
ARID1A (13%)
FAT3 (13%)
PREX2 (13%)
TSC2 (12%)
其中,一些常见的基因共突变组合包括:
TSC2+TP53/SPTA1
TERT+FAT2/FAT3
CTNNB1+MUC16/MUC16/FAT3
ARID1A+AXIN1
根据统计数据:
50%的患者至少有一个潜在的靶向用药突变
26.92%的患者携带Ⅰ级证据级别的靶向用药突变
31例患者携带DDR基因突变,提示PARP抑制剂靶向治疗可能性。
另一项研究显示92.2%患者检测到基因变异。
贼常见包括TERT启动子(57%)、TP53(47%)、CTNNB1(37%)、ARID1A(18%)、TSC2(14%)
37%病例检出TSC1/2(18%)、BRCA1/2(8%)、PIK3CA(8%)等可靶向治疗突变。 近期,佳学基因为一位肝细胞癌患者检出TSC2基因截短突变,多角度指导患者的临床管理。在临床实践中,基因检测通过分析患者的基因组序列,能够帮助确定其病理类型及关键致病基因的存在情况。例如,通过应用全外显子组基因检测,我们可以发现在肝细胞癌患者中普遍存在多种基因突变,其中包括TSC2、ARID1A、TP53等。特别是TSC2基因的截短突变(TSC2 p.Arg1459*),其变异丰度为20.32%,这种突变不仅影响了mTOR信号通路中的肿瘤抑制功能,还与肝癌的发展和恶性程度密切相关。

图2:患者肝癌基因检测结果
参考临床研究及数据库,基因检测能够为约一半的肝癌患者提供正确用药和预后指导。在《肝胆肿瘤分子诊断临床应用专家共识》中,详细介绍了肝胆肿瘤靶向治疗相关基因及免疫治疗相关分子标志物,靶向治疗相关基因包括:VEGFA,RAS,MET,TP53,FGF19,IDH1/2,PI3K/mTOR通路(PIK3CA,PTEN,STK11,TSC1,TSC2,MTOR等),HRD基因(BRCA1/2,ATM,BARD1,ATR,PALB2等),FGFR,HER2,BRAF等;免疫治疗相关分子标志物包括:PD-L1,TMB,MSI/MMR,耐药或超进展基因等。基因检测的选择上,常见的基因突变是肝癌患者基因检测需要关注的内容,而且血液标本在晚期肝癌患者中也具备重要的检测意义。研究显示,携带TSC1/2基因突变的肝癌患者通常具有更差的预后,其肿瘤的侵袭性和反复风险较高。通过对大量临床数据的回顾性分析,TSC2基因突变与肝癌的早期反复和预后不良密切相关。因此,对于这类患者,早期的基因检测结果能够为个性化治疗方案的制定提供重要参考,尤其是针对mTOR抑制剂如依维莫司的靶向治疗选择,显示出显著的临床益处。

进一步的研究也表明,基因检测不仅仅是为了指导特定药物的选择,还能够预测患者对治疗的响应和预后情况。例如,先前的临床实验表明,在某些携带TSC基因突变的肝癌患者中,使用mTOR抑制剂如西罗莫司能够显著提升治疗效果,延长患者的无进展生存期。这些研究结果为基于个体遗传背景的正确医疗奠定了坚实的理论基础。

因此,综合上述信息可以得出结论,基因检测在肝癌治疗中的应用不仅为患者带来了个性化治疗的新机会,还为改善其生存和生活质量提供了重要的支持。随着技术的不断进步和临床实践的深入,基因检测将在肝癌管理中发挥越来越重要的作用,为医生和患者共同抗击这一难题提供更多有效的治疗策略。
总结:
本次对肝癌术后患者进行的基因检测发现了TSC2基因突变,这为患者带来了以下几点重要意义:
为患者提供了mTOR抑制剂靶向治疗的希望,开辟了新的治疗选择。
TSC2突变提示术后反复的潜在风险,因此需要密切随访和复查,有助于早期发现并干预。
检测结果明确TSC2突变为后天体细胞突变,而非遗传性胚系突变,表明患者并非结节硬化症遗传病患者,无家族遗传倾向。
此例充分说明了对肝癌患者进行基因检测指导治疗方案的重要性,NGS多基因检测为患者提供了高效的正确治疗机会。
综上所述,肝癌患者进行基因检测具有重大临床价值,有助于制定个体化的靶向治疗方案,评估反复风险并优化随访策略,同时还能明确突变来源,对患者及家属的遗传咨询也有积极意义。
